doc https://mermaid.js.org/intro/
Live Editor!
流程图
1 2
| graph LR; START(开始)-->准备材料-->编写博客-->推送文章-->END(结束)
|
1 2 3 4 5 6 7 8 9 10 11 12 13
| graph TB; subgraph 前置 A(准备写博客)-->B{想了很久} end B--N-->C[放弃] B--Y-->F{思考流程} subgraph 工作中 F-.圆形流程图.->J((圆形流程)) F-.右向旗帜流程图.->H>右向旗帜流程] end H---I(测结束) C---I(结束) J---I(结束)
|
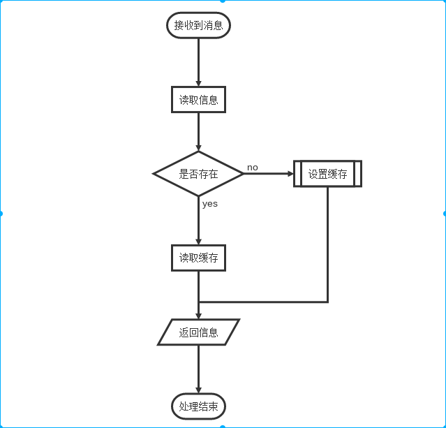
1 2 3 4 5 6 7 8 9 10 11 12
| start=>start: 接收到消息 info=>operation: 读取信息 cd=>condition: 是否存在 setC=>subroutine: 设置缓存 getC=>operation: 读取缓存 xx=>inputoutput: 返回信息 end=>end: 处理结束
start->info->cd cd(yes)->getC->xx cd(no)->setC->xx xx->end
|

基本语法:定义模块 id=>关键字: 描述 (“描述”的前面必须有空格,“=>” 两端不能有空格)
关键字:
start 流程开始,以圆角矩形绘制
operation 操作,以直角矩形绘制
condition 判断,以菱形绘制
subroutine 子流程,以左右带空白框的矩形绘制
inputoutput 输入输出,以平行四边形绘制
end 流程结束,以圆角矩形绘制
定义模块间的流向:
模块1 id->模块2 id :
一般的箭头指向条件模块id (描述)->模块id(direction) :条件模块跳转到对应的执行模块,并指定对应分支的布局方向
泳道图
1 2 3 4
| sequenceDiagram Title: 建造者模式 director->>builder: 指导 builder ->> building: 建造
|
1 2 3 4 5 6 7 8 9 10 11 12 13 14 15 16 17 18 19 20 21 22 23 24 25 26 27
| sequenceDiagram Title: 写markdown设计文档 participant auther as 你 participant brower as 浏览器 participant soft as typora软件 auther->>brower: 打开浏览器 auther -x +brower: 输入编辑器的官网地址 brower --x -auther: 加载官网地址内容 auther ->> +brower: 点击下载 brower ->> -brower: 下载 auther ->> soft: 打开 loop 循环写,直到字数比较满意 auther ->> soft: 编写 end alt 发现网上有更好的文章 auther ->> soft: 关闭 else 没有我的想法好 auther ->> soft: 写更好的文章 end par 并行执行 auther ->> soft : 编写多篇文档 end opt time > 24:00 auther ->> soft : 关闭,去睡觉 end Note left of auther : 一个技术大佬 Note over brower,soft : 助力你进步的工具
|
| 类型 |
描述 |
| -> |
无箭头的实线 |
| –> |
无箭头的虚线 |
| ->> |
有箭头的实线(主动发出消息) |
| –>> |
有箭头的虚线(响应) |
| -x |
末端为X的实线(主动发出异步消息) |
| –x |
有箭头的实线(以异步形式响应消息) |
alt 可以理解为可替代的方案,可能的情况
opt可以理解为一个if语句,满足条件下执行的操作
UML类图
1 2 3 4 5 6 7
| classDiagram class classA{ int id -List<String> msg getId(int id) List~int~ } classA : setMessages(List~string~ messages)
|
1 2 3 4 5 6 7 8 9 10 11 12 13 14
| classDiagram class Shape{ <<interface>> noOfVertices draw() } class Color{ <<enumeration>> RED BLUE GREEN WHITE BLACK }
|
1 2 3 4 5 6 7 8 9
| classDiagram classA --|> classB : 继承 classC --* classD : 组合 classE --o classF : 聚合 classG --> classH : 单向关联 classI -- classJ : 双向关联 classK ..> classL : 依赖 classM ..|> classN : 接口实现 classO .. classP : Link(Dashed)
|
1 2 3 4
| classDiagram Customer "1" --> "*" Ticket Student "1" --> "1..*" Course Galaxy --> "many" Star : Contains
|